学术教研

全方位掌握图书馆资讯动向与政策公告

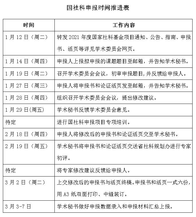
关于组织2021年度国家社科基金项目申报的通知

  

  2021年度国家社科基金项目申报工作开始,为认真贯彻全国社科规划办和省社科规划办的精神,组织好本次申报工作,请各项目申报人严格按照时间推进表将相关材料提交给邢雪,感谢配合。

  邮箱:hljstsgxswyh@163.com

  咨询电话:85990506(邢雪)

  

  

学术委员会

    2021年1月12日